슬로그램
LINQ 마인드맵: .NET 10 버전 | Steven Giesel
프로그래밍
C# / .NET
정보
dimohy
2월 7, 2025, 1:52오후
1
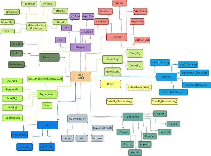
Microsoft MVP 이신 Steven Giesel이 .NET 10기준 LINQ 마인드맵을 공유하였습니다.
image
1032×762 148 KB